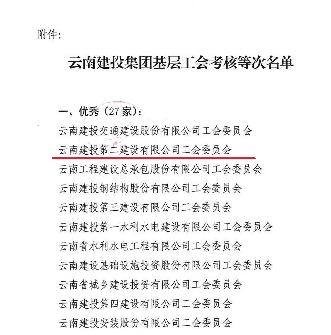
2月26日下午,集团工会召开第一届委员会第六次全委(扩大)会议暨2021年工作会。集团党委副书记、工会主席陈文双出席会议并作重要讲话。公司党委委员、工会主席胡云红,公司女工主任、工会办公室主任参加会议。会议通报了2020年度集团工会各项工作考核结果,公司工会获评集团2020年度重点工作目标考核优秀单位,公司女职工委员会被评为集团2020年度先进女职工委员会,公司工会经费审查委员会被评为集团2020年度工会经费审査规范化建设优秀单位。


本次会议传达学习了省总工会第十二届八次全会精神;总结了集团工会2020年工作,部署了2021年工作任务;选举了“两委”替补委员;进行了2020年度工会会员评家民主测评;审议了《集团工会职工职业技能竞赛管理办法(草案)》《集团工会劳动竞赛工作经费管理办法(草案)》《集团工会专项帮扶资金管理办法(草案)》《集团工会经费收支管理办法(草案)》(书面);举行了“能通全通”“互联互通”工程劳动竞赛启动仪式。
陈文双在总结讲话中从思想政治引领坚定有力、改革创新步伐不断向前、服务发展大局作用突出、维护职工权益成效显著、服务职工举措落地生根、工会自身活力全面激发、全面从严治党纵深发展七个方面回顾了“十三五”辉煌成就和2020年工作。陈文双指出,各基层工会要深入贯彻党的十九届五中全会精神,全面落实集团一届五次职代会精神,着力谋划好“十四五”时期工会工作。一是提高政治站位,自觉把工会工作放到集团工作的全局中去谋划推进。二是加强理论武装,全面提升履职能力和业务素养。三是创新工作思路,充分适应职工对美好生活的向往。四是做强做优基层,使基层工会真正建起来、转起来、活起来。五是转变工作作风,不断提高工会工作能力和水平。
集团工会常务副主席杨金对2021年工会具体工作进行了安排部署。集团工会副主席、女工委主任、工会办公室主任赵艳波对劳动竞赛、女职工工作作了专项部署。
2020年,在集团工会和公司党政的领导下,公司工会始终坚持以习近平新时代中国特色社会主义思想为指导,不忘初心,牢记使命,团结带领公司所属各单位工会融入和服务公司发展大局,引领广大女职工积极进取、建功立业,展现新时代女职工风采。2020年公司两级工会更好地发挥了桥梁纽带、主力军组织者和职工之家作用,团结动员广大职工为实现公司高质量发展作出积极贡献。
公司工会所获通报表扬,是集团工会对公司两级工会融入中心、服务大局的充分肯定。新的一年,公司两级工会将继续发扬创新精神,主动融入并服务好公司的高质量发展,积极动员广大干部职工,为公司实施“十四五”规划、开创高质量发展新局面、圆满完成2021年各项指标任务而不懈努力!
【记者:任义 责任编辑:张连波】